近日,山东东营市人民政府办公室发布关于印发《东营市氢能产业发展规划(2022—2025年)》,其中氢能方面指出:到2025年氢能外供能力达到12万吨/年,其中灰氢提纯7万吨/年、绿氢制取5万吨/年。培育30家以上氢能相关企业,力争氢能产值达到100亿元。
将打造一批示范项目,建成氢能大数据服务平台,创建东营绿氢品牌,将东营市打造成为山东省绿氢生产应用标杆城市。
提出“三基地”创新发展战略:
1、绿氢制备和动能转换基地。以7个化工园区、12个炼化企业化工重点监测点、5个氯碱企业为依托,规划期重点发展氢气回收技术和提纯技术,提高化工副产氢的品质和产能,中远期探索可再生能源大规模制氢,打造绿氢制备和动能转换基地。
2、氢能装备制造基地。以东营区、东营经济技术开发区为依托,规划期发展电解水制氢装备、储氢装备、CCUS装备、氢燃料动力装备等,中远期拓展到氢能全产业链装备,打造氢能装备制造基地。
3、氢能综合应用示范基地。以东营港经济开发区、广利港产业园区为重点,建设氢能产业科研中心、校企合作成果转化中心,加快氢能与燃料电池创新研发,开展炼化企业绿氢替代转型示范、储能一体化示范、氢燃料热电联供等示范,推动加氢站、氢燃料电池动力车辆示范应用,打造氢能综合利用示范基地。
原文如下:
东营市人民政府办公室关于印发东营市
氢能产业发展规划(2022—2025年)的通知
各县区人民政府,市政府各部门、单位:
《东营市氢能产业发展规划(2022—2025年)》已经市政府研究同意,现印发给你们,请认真贯彻执行。
东营市人民政府办公室
2023年3月9日
(此件公开发布)
东营市氢能产业发展规划(2022—2025年)
氢能是一种来源广泛、清洁无碳、灵活高效、应用场景丰富的二次能源,是推动传统化石能源清洁高效利用和支持可再生能源大规模发展的理想互联媒介,是实现工业、交通运输、建筑业等领域大规模深度脱碳的最佳选择。发展氢能产业,对我市传统炼化企业实现绿色转型、风电光伏等新能源储存消纳、新产业战略接替等具有重要意义。为进一步明确我市氢能产业发展方向、发展重点和路径,加快打造绿氢动能转换先行示范区,引领氢能产业高质量发展,根据《氢能产业发展中长期规划(2021—2035年)》《山东省氢能产业中长期发展规划(2020—2030年)》等文件编制本规划,规划期限为2022—2025年,展望到2030年。
一、发展环境
(一)面临形势。
从国际看,发展氢能已经成为全球共识,美国、日本、韩国、欧盟等主要发达国家和地区已将氢能纳入能源发展战略,持续加大技术研发与产业化扶持力度,重点企业在氢能技术研发、关键材料制造等方面处于全球领先位置。氢能由示范应用逐步走向规模化推广,产业发展全面提速。
从国内看,我国是世界上最大的制氢国,年制氢量约3300万吨,其中达到工业氢气质量标准的约1200万吨。可再生能源装机量全球第一,在绿色氢能的供给上具有巨大潜力。国内已初步掌握氢能制备、储运、加氢、燃料电池和系统集成等主要技术和生产工艺,氢能产业呈现加快发展态势。根据中国氢能联盟预计,到2050年,氢能将在中国终端能源体系中占比达到10%,产业链年产值12万亿元,成为引领经济发展的新增长点。
从省内看,山东是工业和能源大省,目前正在全力建设绿色低碳高质量发展先行区,加快发展氢能产业是推动经济社会发展全面绿色转型的重要着力点。山东氢能来源广泛,年产氢气约260万吨,氯碱、焦化等行业副产氢、化石燃料制氢规模较大,光伏发电装机规模全国第一、风电装机规模全国第四,具备发展新能源制氢的良好条件。省委、省政府高度重视氢能产业发展,在全国省级层面率先编制氢能产业中长期发展规划,超前布局,积极推动能源转型。
(二)基础条件。
我市氢能供应和消纳能力强,发展绿氢潜力大,油地协同发展前景广阔,具备较好的发展基础。
1.氢能供应能力强。我市氢气来源广泛,石油炼化、盐化工等行业副产氢资源丰富,氢气品质好、价格低,具备大规模利用的成本优势。现有氢气生产能力104.3万吨/年,其中炼化企业氢气生产能力99.5万吨/年、盐化工企业氢气生产能力4.8万吨/年。除企业自用外,年可富余3.36万吨,企业适当提升制氢装置负荷后,年可外供氢气7万余吨。同时,电解水制氢项目已取得突破,氢气供给能力将进一步提升。
2.发展绿氢潜力大。我市是全省重要的光伏、风电基地,可再生能源资源禀赋好、发展速度快。截至2022年12月,全市可再生能源装机459.9万千瓦,其中光伏发电装机253.4万千瓦、风电装机198.9万千瓦、生物质发电装机7.6万千瓦。到“十四五”末,预计可再生能源装机容量将达到2400万千瓦,约占全省的四分之一,在全省率先建成“双千万千瓦级风光储一体化基地”,可再生能源年发电量461亿千瓦时,可有效满足大规模发展电解水制氢的绿色电力需求。
3.氢能消纳能力强。我市化工产业基础雄厚,化工企业既是氢能的供给方也是需求方,汽油加氢、柴油加氢、蜡油加氢、加氢裂化等环节,甲醇、胺、盐酸等产品生产均需氢气为原材料。在电解水制氢实现规模化、成本大幅下降之前,化工企业副产氢能够提供品质较好、价格较低的氢气资源;在电解水制氢技术进一步成熟,成本具有比较优势,得以大规模普及应用后,化工行业又可适当压减化石燃料制氢规模,以绿氢替代灰氢作为高质量原材料主要来源,成为消纳氢气的主要产业。
4.油地协同发展前景广阔。胜利石油管理局有限公司将氢能作为重要战略新兴产业、油田未来产业加以谋划,成立专门新能源开发部门,负责推进氢能等新能源开发利用工作,已聚集一批高层次专业人才。同时,按照中石化氢能发展定位,重点围绕氢能交通、绿电制氢两个方向开展技术储备、项目布局和产业链融合发展规划,胜利石油管理局有限公司具有丰富的氢能、氢能装备及CCUS(碳捕集)应用场景,具备与我市协同发展氢能产业的良好基础,将为我市发展氢能产业提供重要支撑。
虽然我市在氢能制取方面具有资源优势,但也存在氢能产业链条短、短板缺项多,承载产业发展的项目少等问题。一是绿氢制取项目规模小、产能低。二是氢气储运方面,正在研制的碳纤维车载储氢气瓶尚不具备产业化条件。三是加氢站建设处于起步阶段,建设标准尚未建立,建设审批和运营监管办法尚未制定。四是氢燃料电池汽车产业链作为氢能应用的重要下游产业,在我市基础薄弱,且氢燃料电池汽车推广应用面临现实困难,尚不能对氢能产业发展起到带动作用。
二、总体要求
(一)指导思想
坚持以习近平新时代中国特色社会主义思想为指导,全面贯彻党的二十大精神,完整准确全面贯彻新发展理念,按照山东省建设绿色低碳高质量发展先行区的部署要求,以推动高质量发展为主线,抢抓氢能产业发展机遇,把氢能作为促进能源生产和消费革命、推动传统产业转型的重要引擎,大力加强技术研发,提升装备制造水平,贯通氢能产业链条,构建新型产业生态,加快示范推广应用,打造东营氢能品牌,积极建设绿氢动能转换先行示范区,为端牢能源饭碗贡献力量。
(二)基本原则。
1.统筹布局,突出重点。立足资源优势和产业基础,坚持系统思维,优化总体布局,明确实施路径,重点突破电解水制氢技术和装备、储运技术和装备,探索绿氢进入炼化产业动能转换体系的路径和方法,构建区域优势明显的绿氢供应体系。
2.政府引导,市场主导。发挥政府对氢能产业发展的规划引导和政策激励作用,规范产业发展秩序,引导市场消费,营造良好环境。发挥市场对产业发展的驱动作用和资源配置的决定性作用,充分调动和激发企业等各类市场主体在氢能产业发展上的主导作用。
3.创新驱动,示范引领。坚持自主创新和引进消化吸收相结合,明确主攻方向,以核心技术和关键材料为突破口,推动重点企业加强技术研发,加快形成具有自主知识产权的技术、标准和品牌。探索形成可再生能源利用的低成本模式,降低绿氢制取成本,加快氢能多领域多场景示范推广应用,强化加氢基础设施建设,促进氢能产业规模化发展。
4.标准先行,绿色安全。建立健全涵盖氢气制取、储运、应用、加氢基础设施建设等的标准体系,以标准引领产业高质量发展。坚持“能源生产低碳化、能源消费绿色化”,合理规划引导氢能产业发展方式,优化氢能制备工艺,推动氢能绿色化生产。强化安全标准和规范体系建设,做好全产业链安全管控,严格防范化解安全风险。
(三)发展目标
到2025年,建立完善的氢能产业发展政策、标准支持体系,初步形成产业集聚,突破一批关键技术,打造一批示范项目,建成氢能大数据服务平台,创建东营绿氢品牌,将东营市打造成为山东省绿氢生产应用标杆城市。
——产业初具规模。氢能制备供给结构优化,合理控制灰氢增长规模,优先发展可再生能源制氢,初步构建“灰氢提纯利用+绿氢制取”氢能供应体系,氢能外供能力达到12万吨/年,其中灰氢提纯7万吨/年、绿氢制取5万吨/年,实现二氧化碳减排约50万吨/年。培育30家以上氢能相关企业,力争氢能产值达到100亿元。
——技术创新取得突破。培育5家绿氢技术研发机构,扶持一批氢能技术与装备核心攻关项目,突破大规模电解水制氢技术、装备和工艺,突破储运、加装等重点应用技术和装备,形成氢能产业核心制造能力。
——氢能示范应用取得明显成效。初步建立以可再生能源制氢、就近利用为主的氢能供应和消纳体系,打造1个氢能应用园区示范、3个炼化绿氢替代示范、1个有色金属冶炼绿氢替代示范、3个“风光电+氢储能”一体化示范,建成加氢站数量、推广应用氢燃料电池汽车数量达到省定目标。
到2030年,形成较为完备的绿氢产业技术创新体系、绿氢供应消纳体系,实现可再生能源制氢低成本规模化生产和广泛应用,培育50家以上氢能相关企业,力争产业总值达到300亿元,建成绿氢动能转换先行示范区。
三、产业布局
以健全完善氢能全产业链体系为目标,以绿氢制备和工业领域绿氢替代为重点,立足现有资源和产业基础,着眼长远、兼顾当前,发挥各区域优势,构建“一核两区三基地”产业布局。
(一)“一核”引领
依托中部区域,以东营区、东营经济技术开发区、胜利石油管理局有限公司为核心,打造创新发展先行试验区和核心区。结合胜利油田氢能发展战略,充分发挥胜利油田资源、人才和技术优势,东营区、东营经济技术开发区装备制造和化工产业基础优势,推动氢能创新发展,在绿氢制备、氢能装备研发制造、炼化绿氢替代、有色金属冶炼绿氢替代、CCUS、氢燃料汽车推广、氢能大数据服务平台建设等方面先行先试,积累技术和经验,对全市氢能产业发展形成引领带动作用。
(二)“两区”联动
依托北部区域,即河口区、东营港经济开发区,打造绿氢动能转换规模化试验区;依托南部区域,即广饶县、黄三角农高区,打造链接鲁氢经济带融合发展区。北部区域充分利用盐碱滩涂、坑塘水面、盐场、海域等土地海洋资源,重点推进可再生能源基地化规模化开发,保障绿氢制取的电力需求。以炼化绿氢替代为主攻方向,加快技术研发,持续优化原料供给结构,为规模化利用打好基础。南部区域充分发挥工业副产氢优势,重点发展氢气提纯、储运项目,加快融入鲁氢经济带、氢走廊城市群,与济南、青岛、淄博、潍坊等先行市融合发展,率先打造氢燃料电池汽车氢能供应基地。发挥汽车零部件制造优势,加快建设华东智能网联汽车试验场,引进氢燃料电池汽车及关键零部件制造项目,超前布局加氢站,开展氢燃料电池汽车应用试点示范,带动氢能汽车全产业链发展。
(三)“三基地”创新发展
建设绿氢制备和动能转换基地、氢能装备制造基地和氢能综合利用示范基地,强化资源要素支持,加快创新发展。
1.绿氢制备和动能转换基地。以7个化工园区、12个炼化企业化工重点监测点、5个氯碱企业为依托,规划期重点发展氢气回收技术和提纯技术,提高化工副产氢的品质和产能,中远期探索可再生能源大规模制氢,打造绿氢制备和动能转换基地。
2.氢能装备制造基地。以东营区、东营经济技术开发区为依托,规划期发展电解水制氢装备、储氢装备、CCUS装备、氢燃料动力装备等,中远期拓展到氢能全产业链装备,打造氢能装备制造基地。
3.氢能综合应用示范基地。以东营港经济开发区、广利港产业园区为重点,建设氢能产业科研中心、校企合作成果转化中心,加快氢能与燃料电池创新研发,开展炼化企业绿氢替代转型示范、储能一体化示范、氢燃料热电联供等示范,推动加氢站、氢燃料电池动力车辆示范应用,打造氢能综合利用示范基地。
四、重点发展任务
围绕构建创新、绿色、智慧、高端的氢能全产业链,实施7项重点任务。
(一)健全完善产业链条
制定氢能产业链优化提升方案,围绕氢能制取、储运、应用及氢能装备制造、氢燃料电池零部件制造五大产业链条,放大优势、补足缺项,着力培育链主企业,带动上下游企业加快发展,全方位打造氢能产业链。
1.优先发展制氢产业链和氢能装备产业链。以胜利油田石化总厂、唐正能源公司为电解水制氢产业龙头企业,加快实施碱性电解水制氢、PEM电解水制氢项目;支持化工企业实施工业副产氢提纯项目,形成绿氢制备产业集群。发挥装备制造传统优势,以科瑞油气、新大新材料、汉德自动化为氢能装备链主培育企业,加快实施CCUS、高性能储氢瓶、氢能动力系统、电解水制氢装备等产业化项目,培育一批氢能装备专精特新“小巨人”企业,补齐氢气液化、高端阀门、车载供氢系统等链条,带动氢能装备制造业快速形成优势。
2.加快发展氢能应用产业链和储运产业链。推广胜利油田石化总厂绿氢替代经验,推动炼化企业绿氢替代;以中金岭南有色金属股份有限公司整合方圆有色金属有限公司为契机,探索氢气替代天然气在有色金属冶炼工艺中的应用;以中石化山东石油公司为龙头,加快加氢站建设,带动氢气广泛应用,形成氢能应用产业链条。以山能集团、新大新材料公司为链主培育企业,加快实施风光氢储一体化项目、储氢瓶产业化项目,带动氢能储运业发展。探索引进“氢—氨—氢”技术路线项目,解决运输难题,发展氢氨下游产业。
3.引进发展氢燃料电池关键零部件产业链。依托汽车零部件产业、新材料产业优势,充分发挥华东智能网联汽车试验场作用,重点引进国内外氢燃料电池汽车产业链头部企业,融入潍柴动力供应体系,补足产业链短板,带动燃料电池电控系统、驱动电机等关键零部件产业发展。
(二)强化创新驱动
发掘具有专精特新潜力的氢能相关企业,加快聚集人才、技术、资金等创新要素,优化创新体制机制,激发企业创新活力,集中优势力量突破氢能产业关键核心技术,提升氢能装备制造能力,打造核心竞争力。
1.突破核心技术。将氢能产业关键共性技术、前沿引领技术研发纳入全市科技战略规划,予以长期支持。充分调动相关科研资源和力量,规划期聚焦大容量碱性电解水制氢、PEM电解水制氢、氨裂解制氢、70MPa(IV型)车载高压储氢瓶、CCUS等技术和装备,中远期向低温液态储氢、复合储氢、管道运输、燃料电池系统、燃料电池分布式发电等技术和装备方向延伸,开展集中攻坚,力争达到行业领先。
2.搭建创新载体。依托中科院、中石化石科院、山东省科学院能源研究所、中国石油大学(华东)、北京化工大学、山东石油化工学院等科研院所、高等院校,对接潍柴动力国家燃料电池技术创新中心等创新平台,按照国际先进技术标准和产业发展需求,开展氢能前沿技术研究和重大技术联合攻关。加快推进一批企业为主体、市场为导向、产学研相结合的重点实验室、企业技术中心等氢能技术创新平台建设,鼓励有实力的企业围绕强链延链补链项目布局建设创新服务平台。
3.培育创新人才。强化氢能产业创新人才集聚与培育,加强与国内外“高精尖”人才团队的主动对接,积极引进高层次氢能创新型团队。支持国内外高校、科研机构在我市设立氢能研发机构和中试基地,创新人才引进模式,支持原创技术孵化。依托重点高校和研究机构,加快氢能领域创新型、技能型人才培养。
(三)实施示范创建工
探索氢能多元化应用,在工业、交通、建筑等领域创建示范项目,发挥引领作用,逐步推广应用,不断减少化石能源消费,推进绿色低碳发展。
1.炼化企业绿氢替代转型示范。随着制氢技术经济性不断提高,探索低成本的绿氢在炼化行业作为高品质原材料的规模化应用,大幅降低炼化企业传统能源消耗。总结胜利油田石化总厂光伏制氢经验,鼓励炼化企业就近建设分布式光伏,打造“绿电+绿氢+炼化”行业转型示范。支持胜利石油管理局有限公司加快实施百万吨级CCUS示范工程、科瑞油气公司加快CCUS装备研制,进一步在化工行业推广应用,有效减少碳排放。
2.燃料电池汽车应用示范。开展城市交通试点示范,将氢燃料电池汽车纳入政府采购范围,新购置或更换城市公交车、环卫车、物流车、通勤车等,按一定比例选用氢燃料电池汽车。优先在公共交通车辆比较集中的中心城区、有条件的县区开展车辆推广示范,鼓励胜利石油管理局有限公司开展企业通勤和物流场景示范。逐步推进氢燃料电池动力车辆在港区、油田作业区、重点产业园区示范应用。
3.储能一体化示范。依托通信基站、数据中心、铁路通信站点、电网变电设施等场所,加快推进通信和数据存储领域氢能分布式应急电源示范应用,提高设备供电可靠性。发挥氢能调节周期长、储能容量大的优势,逐步开展氢能在可再生能源消纳、电网调峰等场景的示范应用,打造山能集团、唐正能源公司氢储能试点,探索培育“风光电+氢储能”一体化应用新模式。
4.氢能园区示范。鼓励有条件的工业园区打造省级氢能产业综合示范区,高水平编制氢能园区规划,招引研究院所、氢能头部企业、专精特新等企业入驻,构建集研发检测、关键零部件制造、氢能应用、创新创业于一体的氢能产业生态体系。
5.智能网联氢能汽车测试基地示范。加快华东智能网联汽车试验场项目建设,开展氢燃料电池汽车全方位检测、认证、工程开发、咨询等服务,打造国内氢燃料电池汽车开发试验示范基地。
6.氢能小镇示范。充分利用“氢—电”转换的优势,通过多能互补和智慧微网等手段,在偏远小镇、港口住宅等区域因地制宜布局氢燃料电池热电联供示范。
(四)构建产业标准体系
健全完善氢能全产业链标准体系,推进标准化建设,支撑产业高质量发展。
1.健全完善标准体系。支持企业、高等院校、科研机构等加强与省内外专业机构合作,积极参与国家标准、行业标准制定,建立完善涵盖氢能制备与提纯、储运与加注、应用以及检验检测等各环节的标准体系。
2.推动相关标准实施。实施标准化战略,建立完善标准化工作机制,积极对接国家标准、行业标准实施,加快氢能产品和服务公共检验检测平台建设,为氢能产业向高水平迈进提供支撑。
(五)加快基础设施建设
规划建设氢能基础设施,提高“制储运加用”一体化配套服务能力,超前建设智能互联的氢能大数据服务平台,形成与产业发展相适应、与推广应用相协调的基础设施保障网络。
1.建设加氢站。按照合理配套、适度超前原则推进加氢站布局建设,根据国家、省加氢站建设标准和规范,出台加氢站建设运营管理办法,明确监管部门,规范审批流程。鼓励支持有能力、有基础的企业利用自有加油、加气站点,改扩建为具有加氢功能的能源合建站。
2.构筑氢能运输网络。完善氢气运输保障体系,开展氢气长管拖车运输和液氢运输示范。依托我市油气管网密集优势,采用现有天然气管道改造、氢气与天然气掺混输送、规划建设输氢管网等方式,逐步实现氢气大规模、长距离、低成本输送。
3.建设氢能大数据服务平台。依托山能集团新能源大数据中心、胜利油田数据平台、东营市工业互联网创新中心,建设氢能大数据服务平台,实现产业运行监测、氢气质量追溯、加氢站和燃料电池汽车运行维护监测、氢能利用碳强度测算与管理服务等。
(六)加大项目招引力度
抢抓氢能产业发展重大机遇,发挥我市绿电资源丰富、绿氢市场空间巨大的优势,打通绿电制氢、“氢—氨—氢”绿色化工发展路径,筛选确定一批项目承载平台和区块,瞄准国内外氢能产业链重点头部企业开展精准招商,落地一批氢能产业重大项目。
1.加快谋划重大项目。围绕构建“一核两区三基地”氢能产业布局,确定一批项目承载园区、产业招商平台,留足资源空间,重点谋划一批氢能产业重大龙头项目。重点推进中能建、国华能源等氢能综合利用、零碳产业园项目。
2.全力招引重大项目。明确项目招引目标任务,以“高端+高新”为招引导向,以“龙头+集聚”为培育目标,紧盯国内外氢能产业链头部企业,开展园区招商、产业招商、以商招商,落地一批重大项目。重点对接德固特等氢能储存装备制造企业,金宏气体等氢能制取回收企业,华昌化工等氢燃料电池企业,三维化学等氢能源总包与设计企业。充分利用全省大力推广氢燃料电池汽车契机,瞄准行业实力雄厚、技术水平高的氢燃料电池电堆等核心部件龙头企业开展大项目招引。
(七)做好安全环保保障
构建氢能产业全生命周期安全环保管理体系,保障产业高水平健康发展。
1.加强产品质量管控。引导企业建立完善质量管理体系,严格依照规范组织生产,加大技术人员培训力度,提高检验检测和质量保障能力。加强对生产许可证获证企业的事中事后监管,保障产品质量安全。
2.强化安全管理。严格执行氢能产业各类产品、设备制造、工程建设、运营管理等安全技术标准,夯实安全发展基础。加强对氢能生产、储运和应用中重大安全风险的管控,严格落实安全风险化解措施。建立健全安全生产和事故应急处置工作机制。
3.完善环境保护措施。开展氢能产业环境影响综合评价,实施环境质量和污染排放总量双控制,与国家及区域环境保护规划相协调,确保规划实施具有环境合理性。加强氢能产业污染物排放管理,加强对制氢过程中废气、废水以及废料等污染物的处置与监管,完善回收处理制度,实现达标排放。
五、保障措施
(一)加强组织领导
建立健全氢能产业发展工作推进机制,统筹协调全市氢能产业发展重点工作,完善氢能产业发展政策体系。各责任部门按照职责分工,加强对氢能产业发展的协调指导,确保各项任务落地实施。
(二)加强政策保障
坚持以规划为引领,聚焦我市氢能产业发展的关键环节和重大问题,在氢能安全管理、氢能基础设施建设运营管理等方面制定审批和监督管理制度,在关键核心技术装备创新、试点示范应用、标准体系建设、氢能项目招引、项目审批、项目布局规划等方面制定支持政策,构建氢能发展“1+N”政策支持保障体系,为氢能产业快速发展创造优良环境。
(三)加强财政金融支持
建立健全政策引导、企业为主、社会参与的多元化投入体系,发挥财政资金引导作用,支持氢能产业试点示范推广应用。加强银企对接合作,鼓励金融机构为氢能企业提供绿色信贷支持与服务,降低融资成本。探索设立氢能产业发展基金,支持氢能企业在资本市场上市融资。
(四)加强人才引育
落实人才支持政策,创新人才引进方式,积极引进国内外氢能领域领军人才和技术团队,推动高端智力资源集聚。创新人才交流合作方式,联合国内外氢能领域的高校、科研机构和企业,建立人才双向培养机制。通过校企合作、国际合作等方式,鼓励高校、大专院校开设相关课程,培育一批高层次、复合型人才及各类技能型人才,为产业发展奠定人才基础。
(五)加强安全监管
坚持安全、可持续发展原则,落实企业安全生产主体责任和各职能部门监管责任,确保氢能产业链各环节的设计、制造、运营等符合安全标准规范,保障氢能产业安全健康发展。
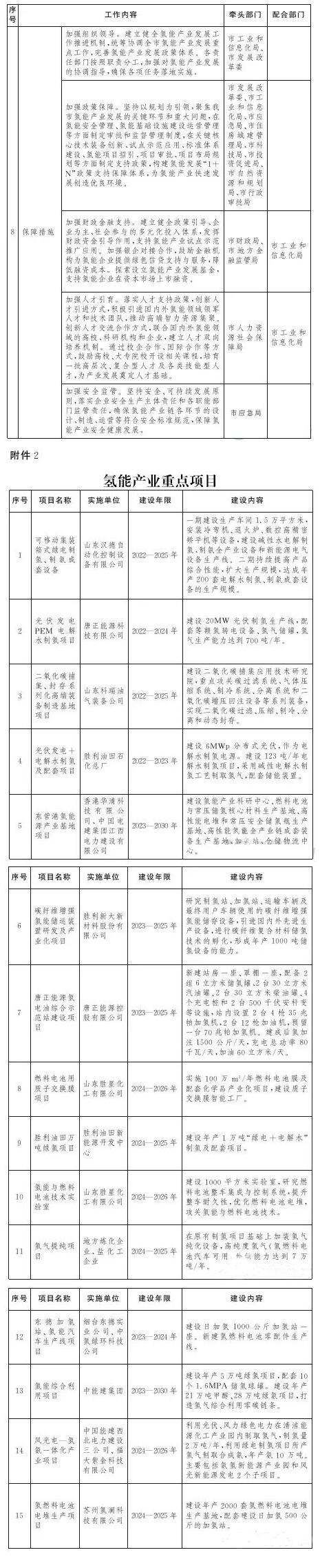
附件:1.重点任务措施分工表
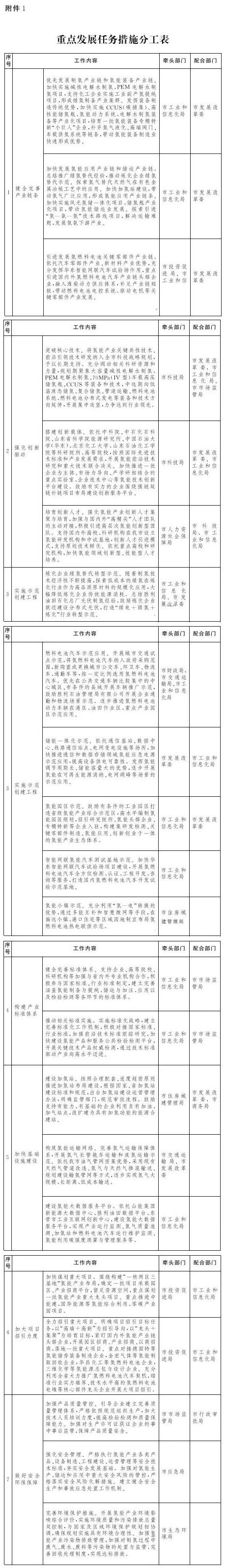
2.氢能产业重点项目





